智汇新泽 知财致远
×
首页
研究报告
宏观研究
投行报告
人工智能
石油化工
医疗医药
金融市场
证券市场
基金投资
期货市场
全球市场
科技前沿
资产入表
数据动态
科技动态
环球新闻
财经新闻
世间万象
首页
>
经知学苑
>
财务管理
> 正文
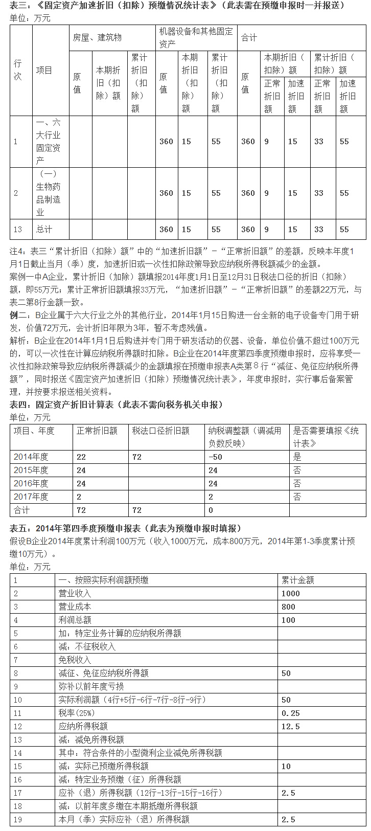
例解企业如何申报享受加速折旧新政
来源:广东省地方税务局 作者:
日期:2017-07-18
上一篇
手把手教你投行面试必问technique questions:财务分析与公司估值
下一篇
借壳上市资产定价须注意三方面问题