
(一)租赁的含义与特征
含义:是指通过签订资产出让合同的方式,使用资产的一方(承租方)通过支付租金,向出让资产的一方(出租方)取得资产使用权的一种交易行为
特征:
1.所有权与使用权相分离
2.融资与融物相结合
3.租金的分期归流
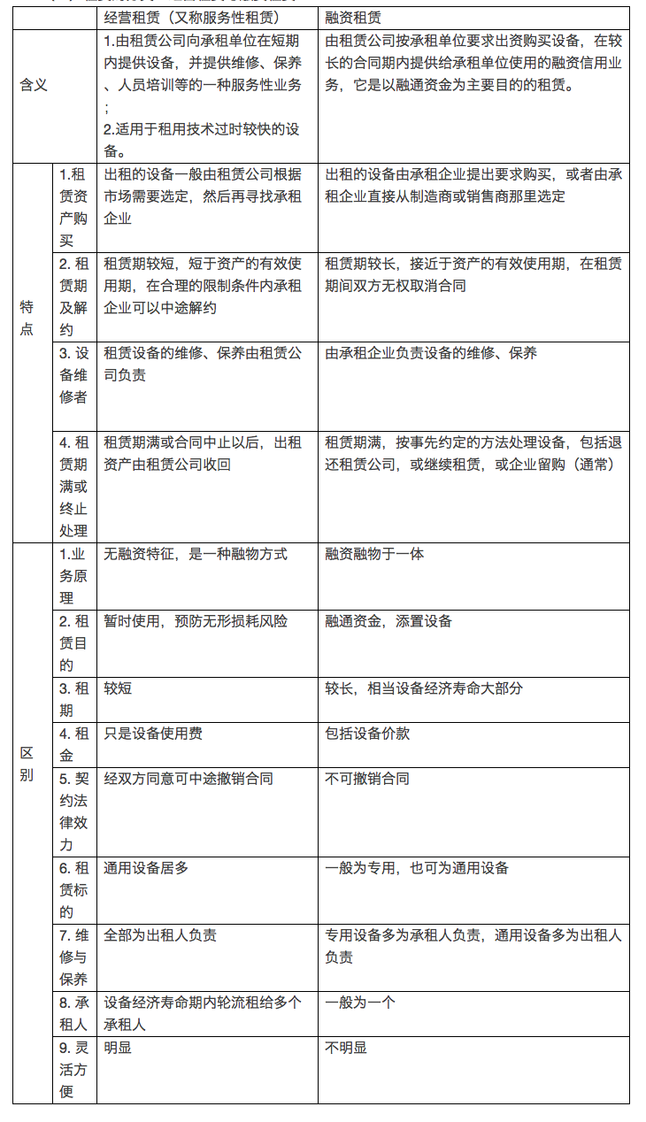
(二)租赁的分类:经营租赁与融资租赁
(三)融资租赁的基本形式
基本形式包括直接租赁、售后回租、杠杆租赁
(1)直接租赁。直接租赁是融资租赁的主要形式,承租方提出租赁申请时,出租方按照承租方的要求选购,然后再出租给承租方。
(2)售后回租。售后回租是指承租方由于急需资金等各种原因,将自己资产售给出租方,然后以租赁的形式从出租方原封不动地租回资产的使用权。在这种租赁合同中,除资产所有者的名义改变之外,其余情况均无变化。
(3)杠杆租赁。杠杆租赁是指涉及到承租人、出租人和资金出借人三方的融资租赁业务。一般来说,当所涉及的资产价值昂贵时,出租方自己只投入部分资金,通常为资产价值的20%~40%,其余资金则通过将该资产抵押担保的方式,向第三方(通常为银行)申请贷款解决。租赁公司然后将购进的设备出租给承租方,用收取的租金偿还贷款,该资产的所有权属于出租方。出租人既是债权人也是债务人,如果出租人到期不能按期偿还借款,资产所有权则转移给资金的出借者。
(四)融资租赁租金的计算
1.决定租金的因素

2.租金的支付方式
租金通常采用分次支付的方式,具体类型有:
(1)按支付间隔期的长短,可以分为年付、半年付、季付和月付等方式。
(2)按在期初和期末支付,可以分为先付租金和后付租金两种。
(3)按每次支付额,可以分为等额支付和不等额支付两种。
实务中,承租企业与租赁公司商定的租金支付方式,大多为后付等额年金。
3.租金的计算
折现率通常要根据利率和租赁手续费率确定。
(五)融资租赁筹资特点
优点:
1.在资金缺乏情况下,能迅速获得所需资产
2.财务风险小,财务优势明显(借鸡生蛋、卖蛋还钱)
3.限制条件较少
4.能延长资金融通的期限(相对于贷款)
5.免遭设备陈旧过时的风险
缺点
资本成本高。租金通常比银行借款或发行债券所负担的利息高得多,租金总额通常要高于设备价值的30%
融资租赁的功能和分类
(一)融资租赁的功能
1、融资功能
融资功能是融资租赁业务最基本的功能。融资租赁业务本身是一种以实物为载体的融资手段,是承租人扩大投资、进行技术改造,实现资产变现、增加资产流动性,缓解债务负担的有效筹资渠道。对融资租赁公司而言,融资功能是否充分发挥对其效益情况起到至关重要的作用。
融资租赁公司不仅可以利用财务杠杆,配比部分信贷资金,而且还可以通过选择租赁项目,使资金的运作达到最佳状态。融资功能使得承租人可以使用最少的资金进行企业的扩大投资,利用融资租赁进行融资、扩大生产和进行技术改造等。
2、融物功能
融物功能是融资租赁业务不同于其它融资方式的特色。在市场经济条件下,由于市场主体享有信息资源的不平衡,承租人无力购买出卖人的商品,而出租人的购买并出租的行为使得商品在不同的市场主体之间自由的流动。
3、投资功能
在现代化的生产条件下,面对丰富的市场信息,投资者如果没有专业的经验很难对企业价值做出准确判断,从而增加了投资的盲目性。而融资租赁公司由于具有特殊的资源优势,有能力发现合适的投资机会。融资租赁公司作为一个载体,可以通过吸收股东投资、借贷、发债、上市等融资手段拉动银行贷款,吸收社会投资。
同时,租赁公司利用银行资金开展租赁业务,可以减少银行直接对企业的固定资产贷款,增加资产流动性,减少银行信贷风险,加大投资力度。更为重要的是政府财政部门可根据国家的产业政策,充分利用自己的资金、信用、政府的集中采购的杠杆作用,通过租赁公司盘活资产、筹措资金,从而可以扩大财政政策的倍数效应,加强国家对基础设施建设和支柱产业的投资力度。
4、资产管理功能
资产管理功能是由于租赁物的所有权和使用权的分离而衍生出来的。在市场经济条件下,融资租赁公司可以帮助经营困难的企业盘活资产,使企业的资产物尽其用,真正实现企业的价值增值。
(二)融资租赁分类
根据融资租赁项目的复杂程度和操作模式,一般可将融资租赁分为以下几类:
1、简单融资租赁
简单融资租赁是融资租赁的最简单的交易形式,即由三方(出租人、承租人和供货人)参与,由两个合同(融资租赁合同和供货合同)构成的综合交易。简单融资租赁是一切融资租赁交易的基础。简单融资租赁交易有如下特点:
(1)一般由三方(出租人、承租人、供货人)参与,一般由两个合同(融资租赁合同、购买合同)构成;
(2)租赁物由承租人选择;
(3)租赁物的所有权属于出租人,但所有权(占有、使用、收益、处分)中的占有、使用权转让给承租人;
(4)出租人不承担租赁物的瑕疵责任;
(5)承租人在占有和使用租赁物期间,应对租赁物件实施规范化的保养和维修,并承担有关租赁物的风险;
(6)《融资租赁合同》结束后,承租人对租赁物进行留购。租赁物的所有权由属于出租人转移到属于承租人。
2、售后回租
售后回租是指租赁物的所有权人将租赁物出售给融资租赁公司,然后通过与融资租赁公司签订售后回租合同,按约定的条件,以按期交付租金的方式使用该租赁物,直到还完租金重新取得该物的所有权,但也有售后回租的承租人不留购租赁物的情形。售后回租实际上是购买和租赁的一体化。
售后回租有几个显著的特点:
①租赁物是必不可少的形式要件。租赁公司首先要对租赁物存在的合法性和原所有权的真实性进行审查,然后签订租赁物的《售后回租合同》,取得租赁物的所有权;
②《售后回租合同》实际上是《购买合同》和《融资租赁合同》(回租合同)一体化的结果;
③回租行为对租赁物的实际占有和实际使用不发生影响;
④回租的目的是为了解决承租人的自有资金或流动资金不足。
3、委托租赁
委托租赁是指出租人接受委托人的资金或租赁物,根据委托人的要求向承租人办理的融资租赁业务。在租赁期内,租赁物的所有权归委托人,出租人代理管理并收取佣金。在委托租赁中,增加了委托人和一份委托代理合同,可以是资金委托,也可以是委托人限制的租赁物。
委托租赁常用于下列情况:一是委托人不具备出租人资格,对租赁业务不熟悉;二是委托人与受托出租人、承租人在不同地区或国家,没有条件亲自管理,只好交给受托人。委托租赁实际上是具有资产管理功能,可以帮助企业利用闲置设备,提高设备利用率。
4、杠杆租赁
杠杆租赁是一个包括承租人、设备供应商、出租人和长期贷款人的比较复杂的融资租赁形式。在杠杆租赁交易中,出租人、承租人、设备供应商签订融资租赁合同的买卖协议和租赁协议,出租人往往只付少部分租赁物购置款项,其余的资金通过将上述协议抵押给金融机构,由金融机构提供无追索权贷款获得(即规定贷款者只能从租金和设备留置权中得到偿还,对出租人的其他资产没有追索权),收回的租金必须首先偿还贷款本息。当一家金融机构无法承担巨额融资时,出租人还可以委托信托机构通过面向多家金融机构发行信托凭证的方式来筹措。
